永利集团3044官网欢迎您何祖平教授团队最近研究发现,WNT5A通过β-catenin信号通路调节人睾丸间质干细胞的增殖、凋亡和干性。相关成果以“WNT5A regulates the proliferation, apoptosis and stemness of human stem Leydig cells via the β-catenin signaling pathway”为题发表在Cellular and Molecular Life Sciences上。
Citation:
Liu W, Du L, Cui Y,He C,He Z. WNT5A regulates the proliferation, apoptosis and stemness of human stem Leydig cells via the β-catenin signaling pathway. Cell. Mol. Life Sci. 81, 93 (2024). DOI: 10.1007/s00018-023-05077-z
研究背景
睾丸间质细胞(LC)存在于睾丸间质中,它们分泌95%的雄激素,这对于性别分化、生长和发育以及精子发生和肌肉健康至关重要。LC源自未分化的间质干细胞(SLC),其具有通过自我更新和分化产生新LC的能力。尽管在哺乳动物和人类雄性生殖细胞的调控方面已经取得了进展,但人类SLC的基因和信号通路仍然未知。因此,鉴定人类SLCs并揭示调控人类SLCs命运决定的分子机制具有极其重要的意义。
WNT5A是一种分泌性糖蛋白,在细胞命运决定中发挥着关键作用,包括胚胎发育和成体组织中的增殖和迁移。WNT5A对于多种生理过程至关重要,例如神经发育、骨形成和免疫调节。WNT5A在干细胞的维持和分化中发挥重要作用,包括胚胎干细胞、精原干细胞、间充质干细胞、神经干细胞和造血干细胞等。WNT5A表达和功能异常与退行性疾病和肿瘤相关。然而,WNT5A在介导人类SLC中的功能和分子机制仍不清楚。
研究进展
为了选择能够识别和分离人类SLC的特定细胞表面标记,作者首先分析了单细胞转录组数据GSE149512的UMAP图谱,发现NGFR+细胞在假定的SLC中比例最高,表明NGFR可能是分离和纯化人SLC的最合适的标记物(图1)。

图1.假定的人SLCs中细胞表面标记基因表达的scRNA-seq数据分析
作者使用FACS对人睾丸细胞进行分选,NGFR+细胞显示出SLC的典型细胞形态。RT-PCR和免疫细胞化学显示分离的NGFR+细胞表达人类SLC的主要标志maker,表明NGFR可能是人类SLC的一个极好的标记物(图2)。

图2.人类SLC的分离和表征
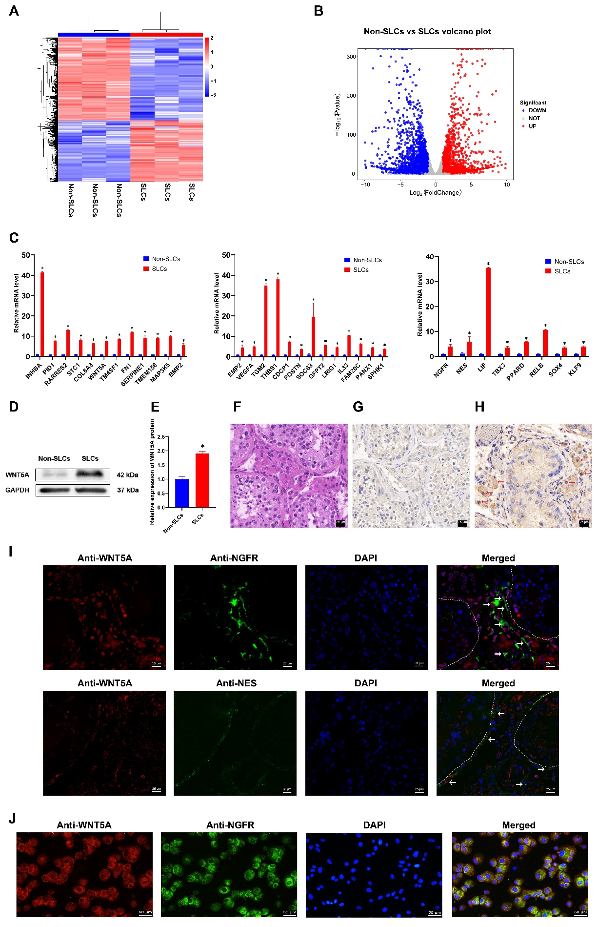
RNA深度测序比较经过验证的人SLC和非SLC的整体转录谱,发现WNT5A等基因在人SLC显著上调。人类睾丸组织和原代SLC的免疫组织化学和双重免疫染色发现,WNT5A主要在人类SLC中表达,它可能在调节人类SLC的生物学功能中发挥重要作用(图3)。

图3.WNT5A调节SLC功能以及WNT5A在人睾丸中的表达和细胞定位
CCK-8、EdU和蛋白质印迹显示WNT5A增强了人类SLC的增殖和DNA合成并保留了干性,而流式细胞术和TUNEL分析表明WNT5A抑制了SLC的凋亡。WNT5A敲低导致人类SLC的LC谱系分化增加,并逆转了WNT5A过度表达对人类SLC命运决定的影响(图4)。

图4.WNT5A敲低可逆转WNT5A过表达对人类SLC的影响
WNT5A敲低导致全细胞和细胞核中β-连环蛋白表达水平显着降低,而细胞质β-连环蛋白表达没有显着差异。WNT5A敲低导致c-Myc、CD44和Cyclin D1蛋白表达水平显着降低。这些结果表明WNT5A有助于β-catenin的核转位和β-catenin信号通路的激活,这与人类SLC的干性有关(图5)。

图5.WNT5A沉默对人SLC中WNT/β-catenin信号通路的影响
未来展望
NGFR可被确定为分离人SLC的有效表面标记物。在本研究中,作者首次论证了WNT5A通过激活β-catenin通路介导人SLC的增殖、凋亡和干性。这项研究提供了一种调控人类SLC命运决定的新分子机制,它可以为理解人类睾丸生态位提供新的见解。
通讯作者简介
何祖平博士,二级教授,博士生导师,永利集团3044官网欢迎您医学院院长,“潇湘学者”特聘教授,上海高校特聘教授(东方学者),湖湘高层次人才聚焦工程-杰出创新人才,“模式动物与干细胞生物学”湖南省重点实验室主任、“生殖与转化医学”湖南省工程研究中心主任。主持国家自然科学基金重点项目、国家重点研发计划课题、国家重大科学研究课题(2项)、国家自然科学基金面上项目(4项)、湖南省重大专项课题、湖南省重点研发计划项目、上海市科委重点项目、湖南省教育厅重点项目。“临床医学”国家一流专业建设点负责人,“基础医学”湖南省“十四五”重点学科建设负责人。他长期从事生殖医学、细胞生物学与分子生物学研究。其研究成果以通讯作者发表在国际著名期刊,如Cell Death and Differentiation、Cell Death and Disease等。他以通讯作者或第一作者已发表或接受发表SCI收录论文83篇,合计SCI影响因子(IF)>390;IF>5论文40篇,论文被Nature Genetics、Cell Stem Cell等SCI引用2800多次。单篇论文最高SCI引用次数291次。担任SCI期刊Frontiers in Cell and Developmental Biology副主编、Asian Journal of Andrology编委、Innovation副主编、永利集团3044官网欢迎您学报(医学版)主编。获得湖南省自然科学奖二等奖、教育部科技进步奖二等奖、上海市医学科技一等奖。
编辑:黄鸿剑
责编:黄鸿剑
审核:鄢朝晖